网站首页 关于我们 新闻动态 资质领域 服务范围 服务流程 技术实力 联系我们


资质领域
水(含大气降水)和废水
环境空气和废气
土壤和水系沉积物
固体废物
海水与海洋沉积物
生物
生物体残留
噪声
振动
电磁辐射
电离辐射
油气回收
公共场所与室内空气
 
服务范围
土壤检测
非道路移动柴油机械排气检测
环境损害司法鉴定
特征污染物检测
危险废物鉴别
海洋检测
公共场所与室内空气检测
油气回收系统检测
委托检测
环保竣工验收
环境影响评价检测
绿色建筑认证检测

  详细信息 当前位置: 首页 >>  

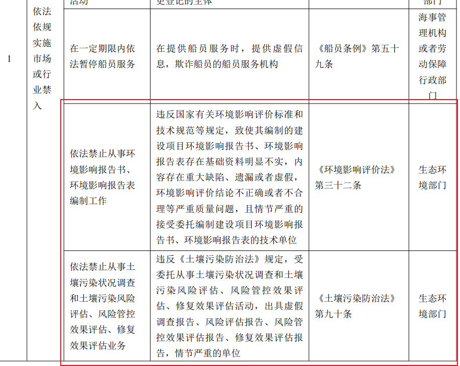
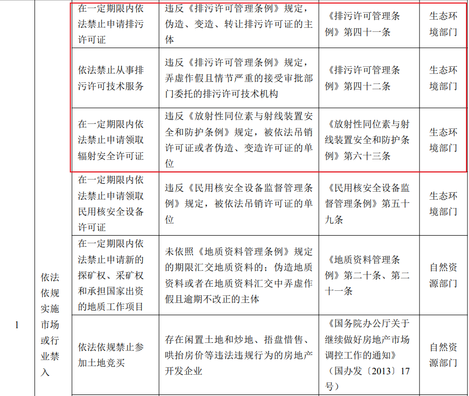
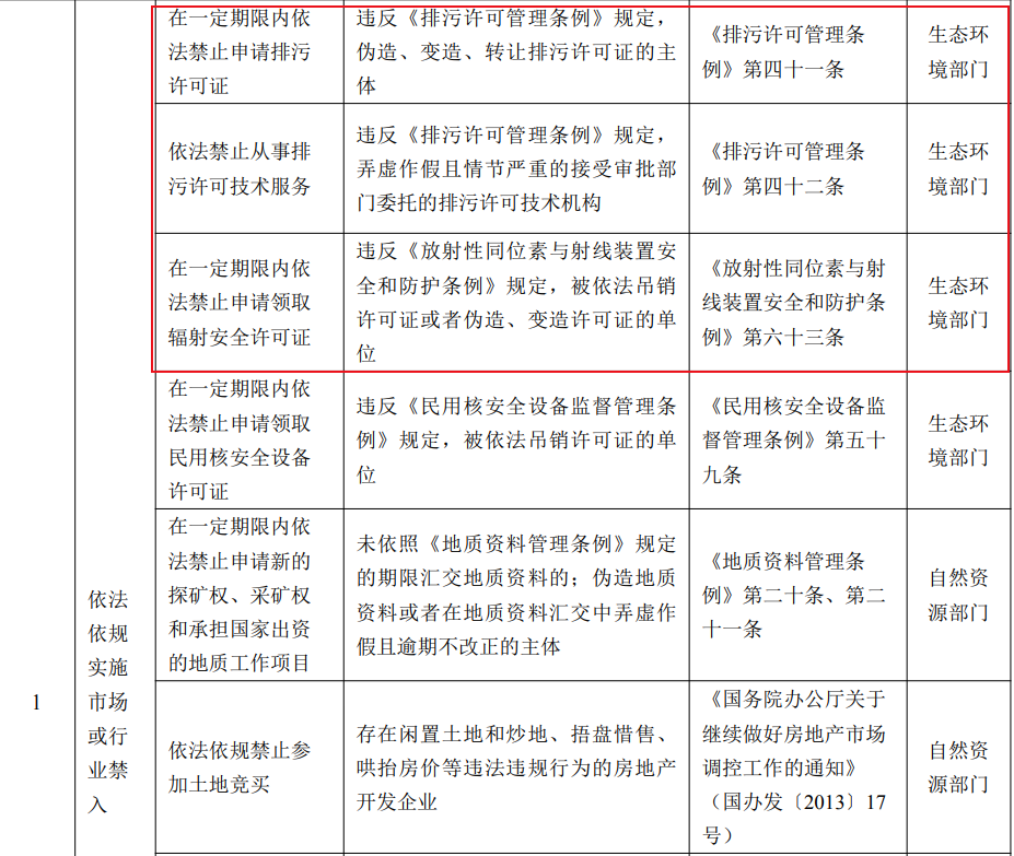
国家发改委、人民银行联合发文:环评、土调、排污许可等,纳入全国失信惩戒

国家发展改革委 人民银行关于印发《全国公共信用信息基础目录(2022年版)》和《全国失信惩戒措施基础清单(2022年版)》的通知

发改财金规〔20221917

中央和国家机关有关部门(单位),各省、自治区、直辖市、新疆生产建设兵团社会信用体系建设牵头单位:

为贯彻落实党中央、国务院关于推动社会信用体系高质量发展的决策部署,按照《中华人民共和国国民经济和社会发展第十四个五年规划和2035年远景目标纲要》《中共中央办公厅 国务院办公厅印发<关于推进社会信用体系建设高质量发展促进形成新发展格局的意见>的通知》《国务院办公厅关于进一步完善失信约束制度构建诚信建设长效机制的指导意见》要求,国家发展改革委、人民银行会同社会信用体系建设部际联席会议成员单位和其他有关部门(单位),编制了《全国公共信用信息基础目录(2022年版)》和《全国失信惩戒措施基础清单(2022年版)》,现予印发实施。本通知自202311日起施行,有效期截至20231231日。

国家发展改革委

人 民 银 行

20221228

图片

图片

图片

有环评机构因补充分析报告问题而被列入“黑名单”?导致进入“黑名单”的典型问题汇总

通常,环境服务机构、环保管家单位等都以为目前大都只有因为环评问题才会被列入全国“黑名单”,不太用担心《补充分析报告》、《固废论证报告》等出问题而“被黑”,但事实确实如此吗?有环评机构因补充分析报告问题而被列入“黑名单”?本次更新汇总了全国列入“黑名单”的环评机构的典型问题汇总!

为此,环保小智上热心专家在不断更新发布了《环评编制参考手册》,具体更新如下:

V9汇总了全国列入“黑名单”的环评机构的典型问题汇总,包括评价等级、评价漏项、《补充分析报告》问题、《固废论证报告》问题等。

分析这些问题的根源可知,绝大多数是没有坚持环评的客观性和公正性,也有少部分是忽视了环评的规范性。


详情请下载链接查看,目录截图附后:有环评机构因补充分析报告问题而被列入“黑名单”?!列入“黑名单”的环评机构的典型问题汇总!环评编制参考手册V9.1.docx环保小智上99%的资料免费查阅下载,占总数1%的精华资料(多为小智特邀专家研讨总结)须订阅才可查看,订阅所需环境豆少于到奖励的环境豆总数

图片

干货答疑复核答辩又被呛了“什么神奇软件能内置考虑所有不同项目不同厂房不同门窗的噪声隔声损失?交智商税了吧”环评编制参考手册V22.1.docx门窗隔声损失与实体墙隔声损失平均后预测?普通工业厂房的平均吸声系数取值0.5?环评编制参考手册V11.doc新导则噪声很多表格填起来麻烦?噪声助手帮你自动填!未设门窗的工业噪声预测大都是瞎扯!新噪声预测免费,手把手教会:厂界最大值和等值线等。一键生成环评噪声专题word工业、公路、铁路免费!请在环保小智手机app学习菜单中观看视频教程,需手把手教会的请加微信sthjb8

最近环保小智进行了更新,环保管家或者企业知道自己所属行业后,在环保小智行业分类中就可以点击跳转到对应环评分类、排污分类,跳转到排污分类后就可以跳转到自行监测指南等。图片

图片

 


版权所有 © 山东国评检测服务有限公司     Copyright 2019 All Rights Reserved     鲁ICP备1*********97号-1